Im Design-Modus können Sie k&w-Muster einfacher erstellen. Außerdem stehen Ihnen die neuen Zeichenfunktionen zur Verfügung.
Mit den neu aufgebauten Strukturmodulen (z.B. Petinet) können Sie k&w-Muster einfacher erstellen.
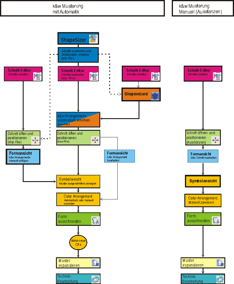
Die Form können Sie in Bereichen komprimiert oder komplett entfaltet ausschneiden. Beim komprimierten Ausschneiden sind die Lagen abwechselnd angeordnet.
Color Arrangements, mit denen Sie auch Intarsia-Abläufe für k&w erstellen können, steuern das Expandieren.