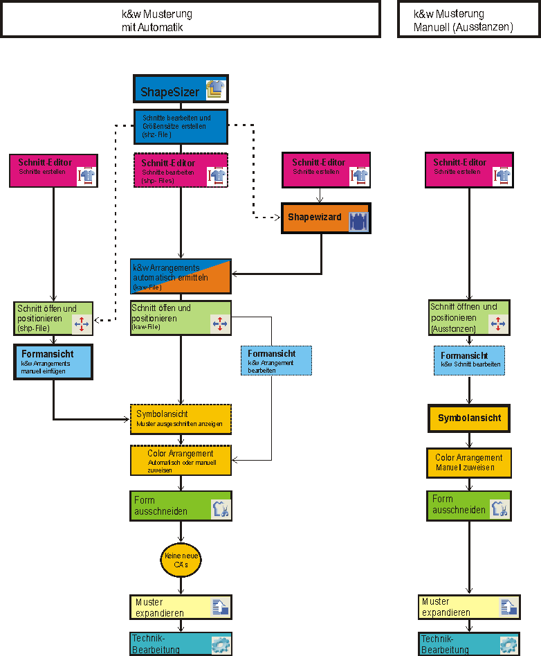
More easily to the k&w pattern

- In the Design Mode you can create k&w patterns easier.
In addition, the new drawing tools are available. - With the newly designed structure modules (e.g. petinet) you can create k&w patterns easier.
- You can cut-out either selections of the shape compressed or the complete shape unfolded.
When cutting out compressed, the layers are arranged alternately. - The Color Arrangements, with whom you also can generate intarsia sequences for k&w, control the expansion.
