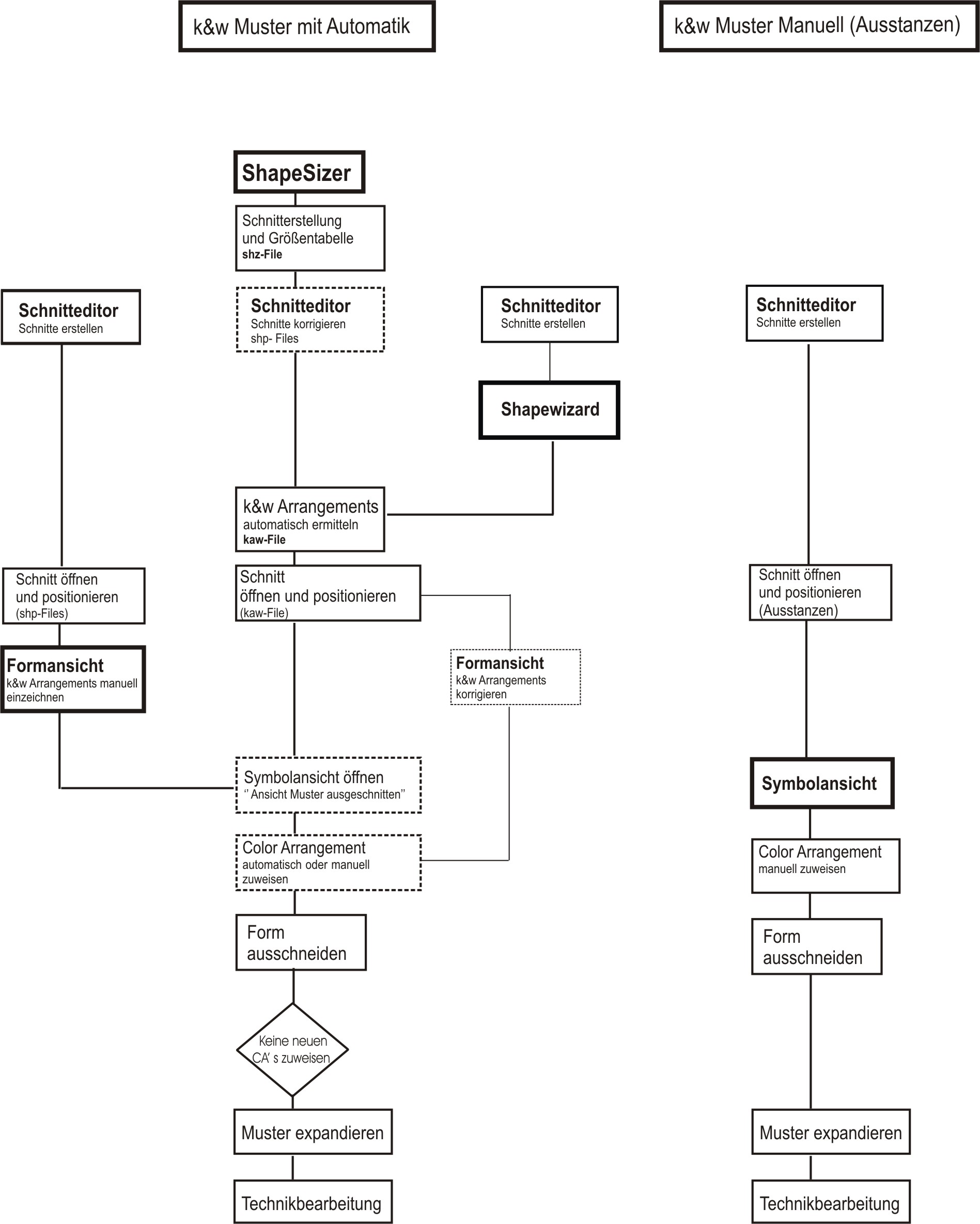
Possibilities for pattern generation with k&w
You have different possibilities to determine the shapes and the required knitting cycles for knitting when generating k&w patterns:
- ShapeSizer
- Shapewizard
- Shape View
- Manual (stamping-out)
ShapeSizer:
- Generate different sizes.
- Quick editing of a STOLL standard shape by grading.
- Simple and fast changing of the shape attributes for the different sizes
No own shapes can be saved in the ShapeSizer.
Shapewizard:
- Simple combination of the shape elements.
- Working out the docking points of the shape elements
- Automatic determination of the k&w Arrangements.
Shape view:
- Drawing-in manually the k&w Arrangements.
- Individual designing option by simply using your own k&w Arrangements.
- Allocate Color Arrangements generated from k&w Arrangements
Manual (stamping-out):
- Drawing-in manually the Color Arrangements.
- Individual designing option by simply using your own Color Arrangements.
