En el modo de diseño puede crear más fácilmente muestras k&w. Además dispondrá de las nuevas funciones de dibujo.
Con los módulos de estructura rediseñados (p.ej. Petinet) puede crear de modo más sencillo las muestras k&w.
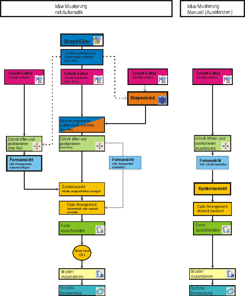
Puede recortar la forma comprimida por sectores o completamente desplegada. Al recortar de modo comprimido, las capas están dispuestas de forma alternada.
Color Arrangements, con los cuales también puede crear secuencias Intarsia, controlan la expansión.