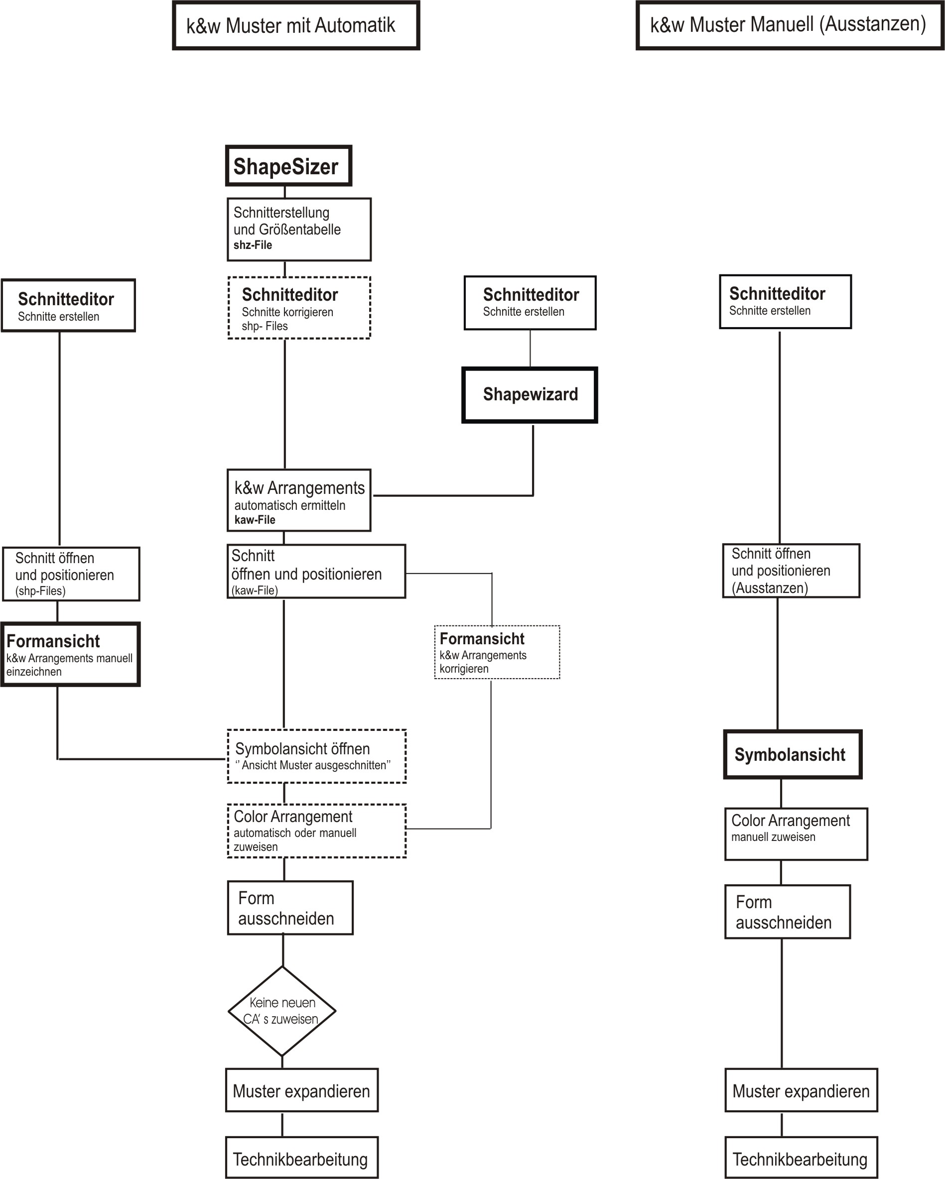
Opciones para la creación de muestras en k&w
En la creación de muestras k&w se dispone de diferentes posibilidades de calcular los cortes y las secuencias de tisaje necesarias para el tisaje.
- ShapeSizer
- Shapewizard
- Vista de formas
- Manual (punzonar)
ShapeSizer.
- Crear diferentes tamaños.
- Edición rápida de una forma estándar de Stoll mediante escalado.
- Modificación sencilla y rápida de los atributos de la forma para los diferentes tamaños
No se pueden guardar formas propias en el ShapeSizer.
Shapewizard:
- Agrupación sencilla de los elementos de corte.
- Elaboración de de los puntos de conexión de los elementos de corte
- Determinación automática de los k&w Arrangements.
Vista de formas:
- Dibujar manualmente los k&w Arrangements.
- Posibilidad de diseño personalizado mediante el uso sencillo de k&w Arrangements propios.
- Asignar Color Arrangements generados a partir de k&w Arrangements
Manual (punzonar):
- Dibujar manualmente los Color Arrangements.
- Posibilidad de diseño personalizado mediante el uso sencillo de Color Arrangements propios.
