Dans le mode design, vous pouvez créer plus facilement les dessins k&w. En outre, vous disposez des nouvelles fonctions de dessin.
Avec les nouveaux modules structurés (p. ex. pétinet), vous pouvez créer plus facilement des dessins k&w.
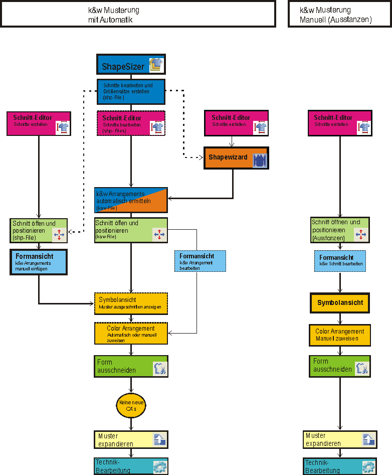
Vous pouvez découper la forme en zones compressées ou complètement déployée. Lors de la découpe compressée, les positions sont disposées en alternance.
Les Color Arrangements avec lesquels vous pouvez également créer des séquences intarsia pour k&w commandent l'élargissement.