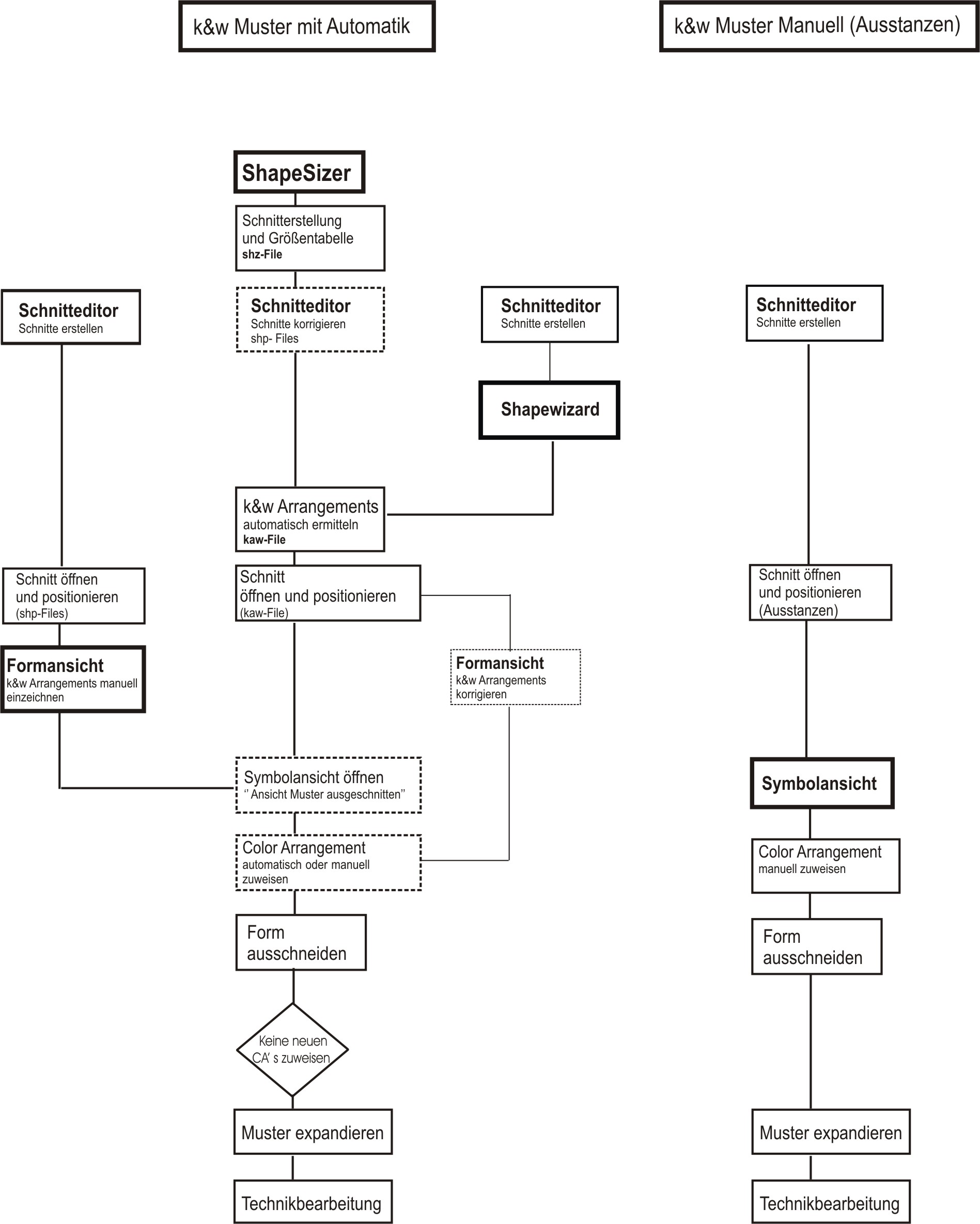
Possibilities for pattern generation with k&w

You have different possibilities to determine the shapes and the required knitting cycles for knitting when generating k&w patterns:

ShapeSizer:

No own shapes can be saved in the ShapeSizer.

Shapewizard:

Shape view:

Manual (stamping-out):