Nella modalità di design si possono creare più semplicemente disegni k&w. Sono inoltre disponibili nuove le funzioni di disegno.
Con i nuovi moduli struttura (ad esempio petinet) si possono creare più semplicemente disegni k&w.
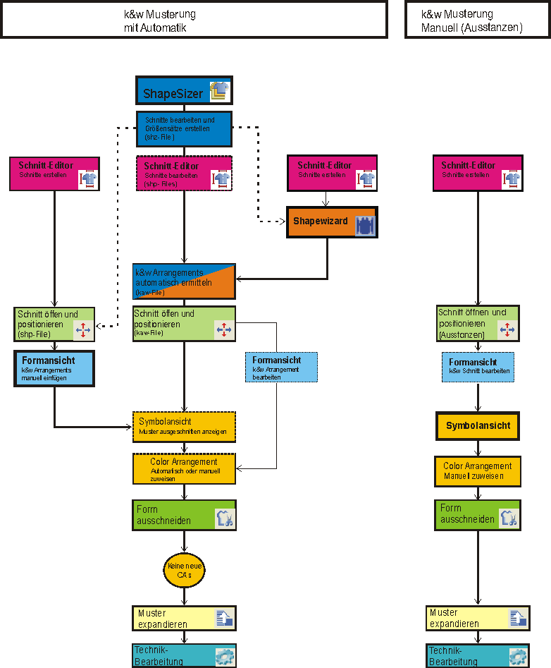
La forma può essere ritagliata in zone, a scelta, completamente compressa o decompressa. Nel ritagliamento compresso gli strati sono disposti in modo alterno.
I Color Arrangement con cui si possono creare anche sequenze intarsio per k&w controllano l'espansione.