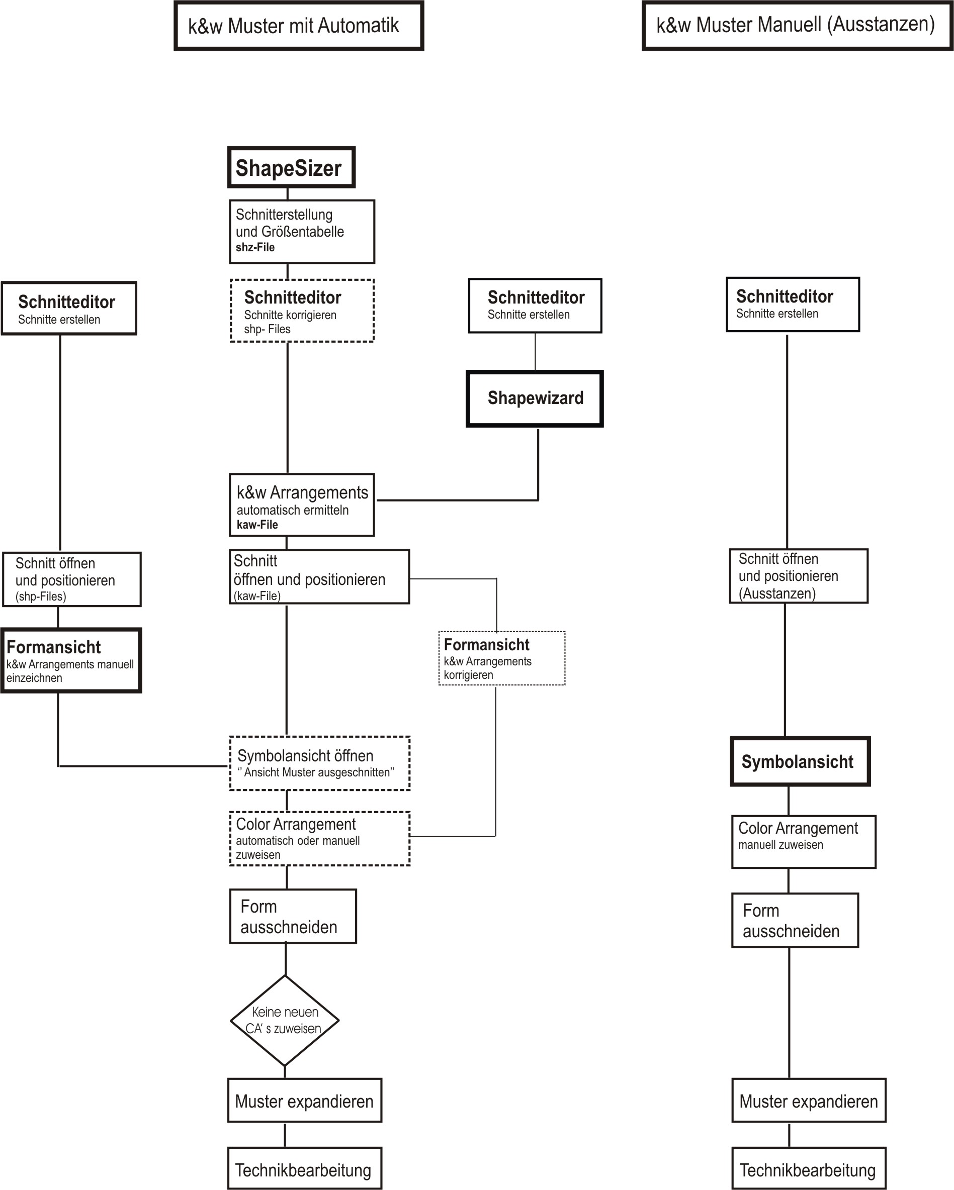
Möglichkeiten der Mustererstellung bei k&w
Bei der Erstellung von k&w-Mustern gibt es verschiedene Möglichkeiten die Schnitte und die zum Stricken benötigten Strickabläufe zu ermitteln:
- ShapeSizer
- Shapewizard
- Vista della forma
ShapeSizer:
- Verschiedene Größen erstellen.
- Schnelle Bearbeitung einer Stoll Standard-Form durch Gradierung.
- Einfache und schnelle Änderung der Form-Attribute für die verschiedenen Größen
Es können keine eigenen Formen im ShapeSizer abgelegt werden.
Shapewizard:
- Einfaches Zusammenfügen der Schnittelemente.
- Ausarbeiten von den Verbindungspunkten der Schnittelemente
- Automatische Ermittlung der k&w Arrangements.
Vista della forma:
- Manuelles Einzeichnen der k&w Arrangements.
- Individuelle Gestaltungsmöglichkeit durch einfache Verwendung der eigenen k&w Arrangements.
