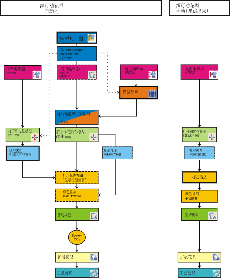
织可穿花型生成的可能性
当生成织可穿花型时,您有不同的可能性为编织决定模型和要求的编织循环;
- 模型尺寸器
- 模型导向
- 模型视图
- 手动 (自定义编织顺序)
模型尺寸器:
- 生成不同的尺寸.
- 通过推码快速编辑STOLL标准模型。
- 不同尺寸的简易而迅速的模型属性变化。
在模型尺寸器中无法保存自己的模型。
模型向导:
- 模型单元的简单组合。
- 做出模型单元的连接点
- 织可穿排列的自动确认。
模型视图:
- 手动带入织可穿排列。
- 通过简单的使用您自己的织可穿排列的个人设计选项。
- 分配从织可穿排列中生成颜色排列。
手动 (自定义编织顺序):
- 手动带入颜色排列。
- 通过简单的使用您自己的颜色排列的个人设计选项。
